Surgiu a oportunidade de comprar um Cambridge D500SE muito barato pois tinha um defeito estranho: tocava os discos mas não havia som analógico (apenas a saída digital funcionava). Arrisquei e quando recebi o aparelho rapidamente me apercebi que estava com avaria total do conversor D/A. Em vez de tentar substituir o CI (SMT, difícil de trocar) e até porque não sabia se não haveria outro defeito qualquer que teria levado ao CI falhar, decidi que este leitor iria merecer um "upgrade" em termos de DAC - eu iria construir uma placa dedicada, com um DAC melhor (comprei o CI CS4398 montado em adaptador SMT -> DIP). E foi o que fiz. Não foi muito fácil identificar todos os locais onde poderia captar os sinais digitais necessários, mas eventualmente consegui. Construí a PCB de forma artesanal, visto não ter planos para fabricar mais do que um exemplar. No fim, o projecto foi um sucesso e o leitor continua ainda hoje a servir muito bem aqui em casa no sistema secundário e devo dizer que tem um som acima da média, muito graças ao DAC moderno mas também ao mecanismo de laser da Sony. Espero que o projeto sirva de inspiração para quem esteja numa situação semelhante e hesitante em tentar (ou não) salvar algum leitor de qualidade em que avariou a eletrónica (e não o módulo mecanismo de CD ou o próprio laser, como costuma acontecer com muito mais frequência).

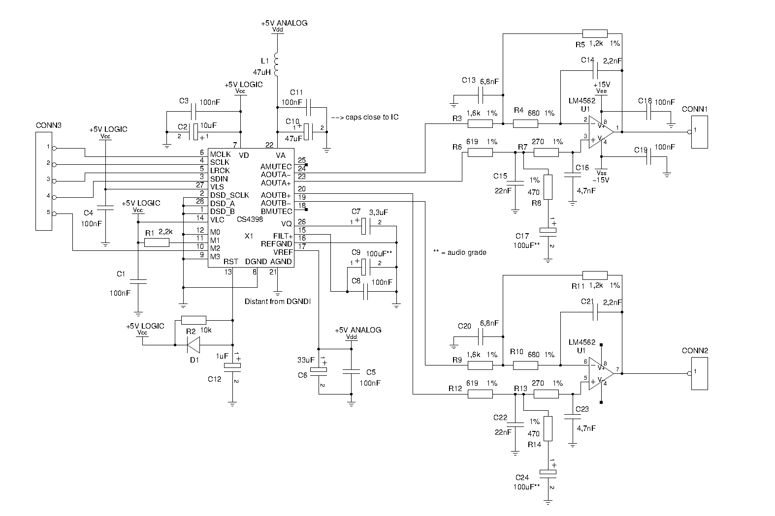
DAC schematic

 

 

 

 

 

 

 

 

PCB

PCB

PCB-2

Cambridge D500SE PCB with home made DAC

~~~~~~~~

I had the opportunity to buy a Cambridge D500SE for a very low price due to having a strange problem: it would play the discs but there was no sound (only digital output would work). I accepted the challenge and when the player arrived I quickly determined that its DAC had died. Instead of attempting to install a new DAC IC (very complicated to desolder and exchange, as the PCB is of low quality and it's a SMT chip), I decided that this player deserved an upgrade (also because I couldn't be sure it wouldn't have an additional defect causing the DAC IC to give up the ghost) and so I ordered a better DAC (CS4398) on a DIP adaptor board and decided to build my own hand-made PCB. It wasn't easy to figure out where I could connect to all necessary digital signals but I eventually managed to do it. In the end the project was a succcess and still these days the player is serving very well in my secondary system here at home and it does have a sound quality above the average, not only due to the good DAC but also the nice mechanism from SONY. I hope this project is an inspiration if you happen to have a good CD player which has a dead DAC (that's actually pretty rare, normally it's more likely to have problems with mechanism or laser).